首页
关于我们
教育布局
旗下学校
企业动态
投资融资
党群纪检
组织人事
联系我们
Close
教育为公· 成就未来
教育为公,以达天下为公;达己达人,成就城市未来。
关于我们
集团简介
企业文化
发展历程
教育布局
宣传视频
教育布局
教育板块
专业公司
旗下学校
菁芙蓉教育
领川教育
城投万汇
企业动态
企业动态
公示公告
企业内刊
投资融资
投资管理
融资管理
党群纪检
党群动态
纪检监察
举报专区
组织人事
人才发展
教育讲堂
招聘公告
联系我们
联系方式
在线留言
COPYRIGHT©2020 成都城投教育投资管理集团有限公司
蜀ICP备18027820号-2
当前位置:
网站首页
组织人事
招聘公告
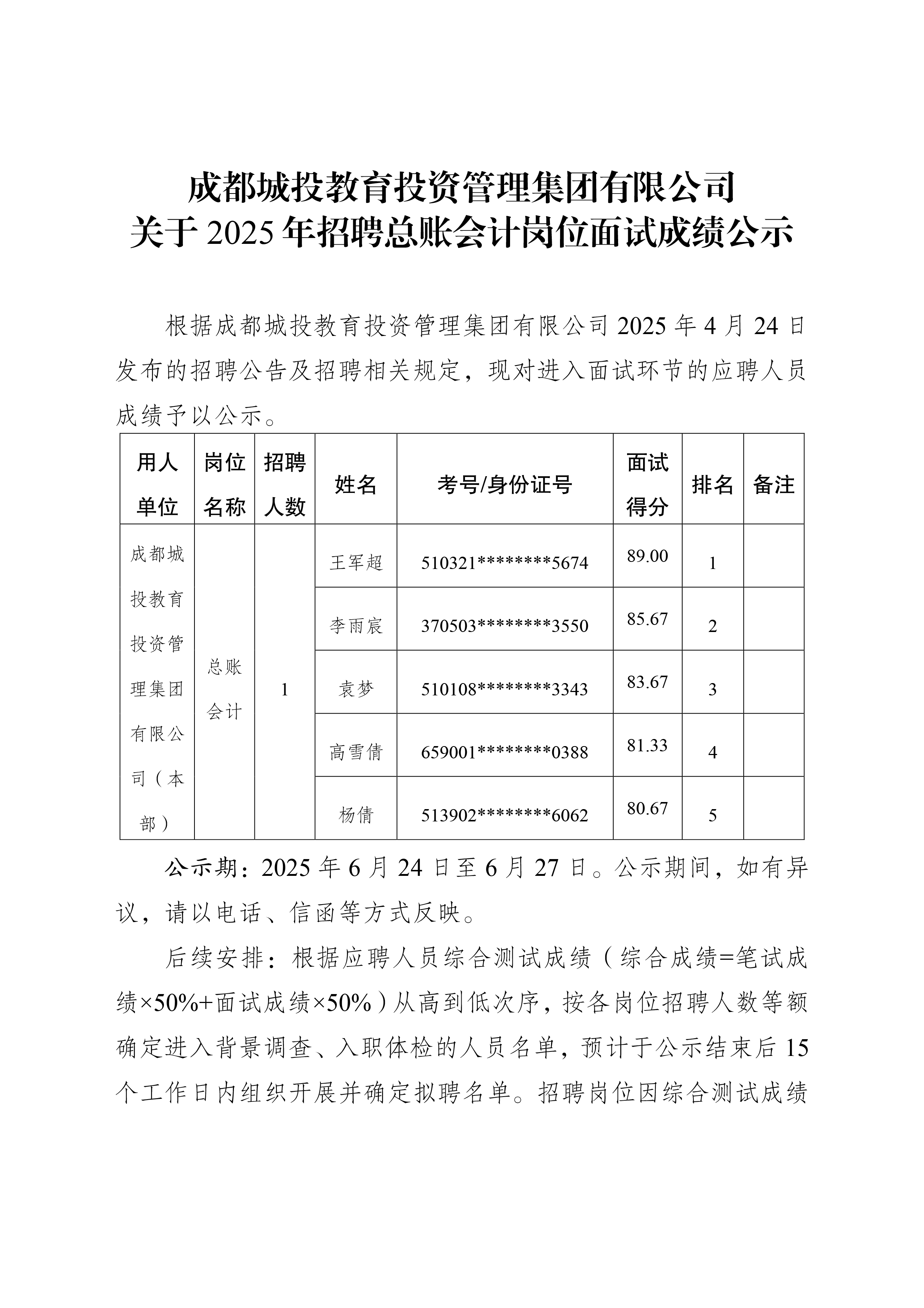
成都城投教育投资管理集团有限公司关于2025年招聘总账会计岗位面试成绩公示
上一篇
下一篇
返回列表